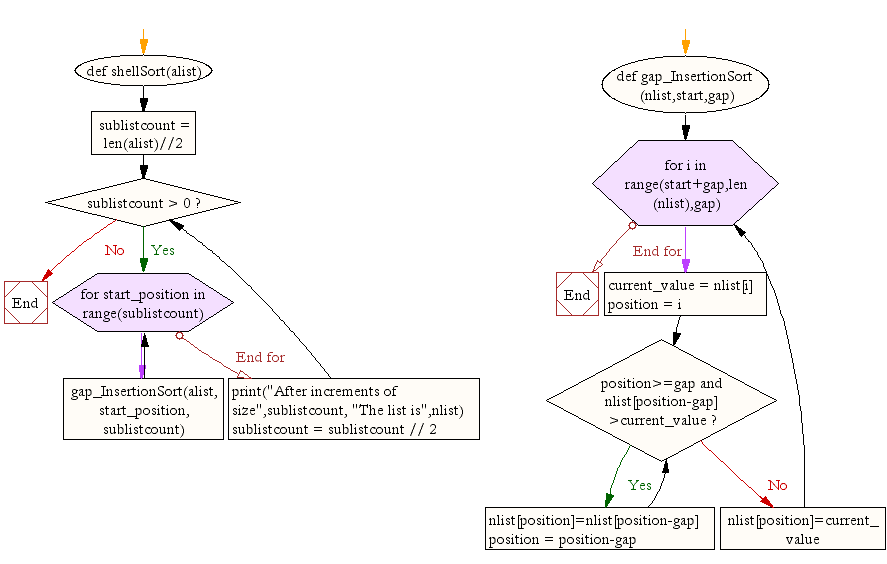
Insertion Sort Flowchart In Python
Title speaker summary id.
Insertion sort flowchart in python. C switch case statement is a control flow statement that control very complex conditional and branching operations. C for loop statement is often used to execute a block of code repeatedly when the number of iterations is predetermined. A computer science portal for geeks. It contains well written well thought and well explained computer science and programming articles quizzes and practice.
A computer science portal for geeks. It contains well written well thought and well explained computer science and programming articles quizzes and practice. Data structure. Rna seq is a technique that allows transcriptome studies see also transcriptomics technologies based on next generation sequencing technologies.
Port manteaux churns out silly new words when you feed it an idea or two. Enter a word or two above and youll get back a bunch of portmanteaux created by jamming.
















































