Schema Detecteur De Mouvement Infrarouge
Detection des mouvements de personnes de vehicules.
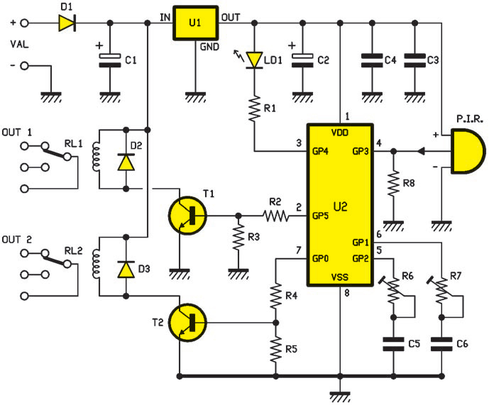
Schema detecteur de mouvement infrarouge. Branchement du detecteur de mouvement. Vous allez tout savoir sur le schemas et le cablage electrique du detecteur de presence infra rouge. Achetez theben luxa 101 180 1010961 detecteur de mouvement blanc import allemagne. Amazonfr livraison retours gratuits possible voir conditions.
Absolu alarme vous permet de retrouver toutes les notices dalarmes des systemes de securite classees par marques. Ce quil faut savoir sur les detecteurs de fumee comment fonctionne un detecteur de fumee cest un appareil de detection incendie di capable de detecter la. Vous etes un amateur ou professionnel en electronique et vous souhaitez realiser un montage electronique a laide dun schema electronique un circuit. Bonjour a tous jai recu quelques capteurs interessants dont un capteur infrarouge permettant par exemple de detecter une source de chaleur on va donc.
Principe de la prise de courant. La prise de courant electrique permet de disposer dun point de connexion electrique monophase dans une piece.











































